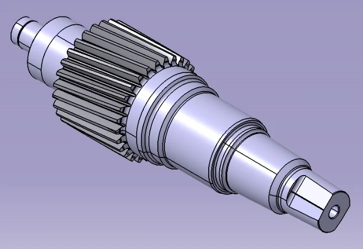
چرخدنده پینیون

مهندسی معکوس چرخدنده پینیون مربوط به کارخانه ذوب آهن اصفهان
جک های هیدرولیک و پنوماتیک

طراحی و مهندسی معکوس انواع جک های هیدرولیک و پنوماتیک
ولو مربوط به زیردریایی

مهندسی معکوس مجموعه ولو مربوط به زیردریایی – صنایع دریایی شهید درویشی
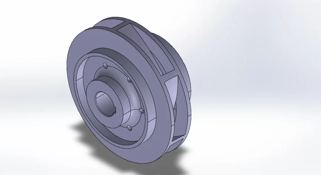
ساخت ایمپلر

طراحی و ساخت انواع ایمپلر برای تجهیزات دوار (پمپ و کمپرسور و …..)
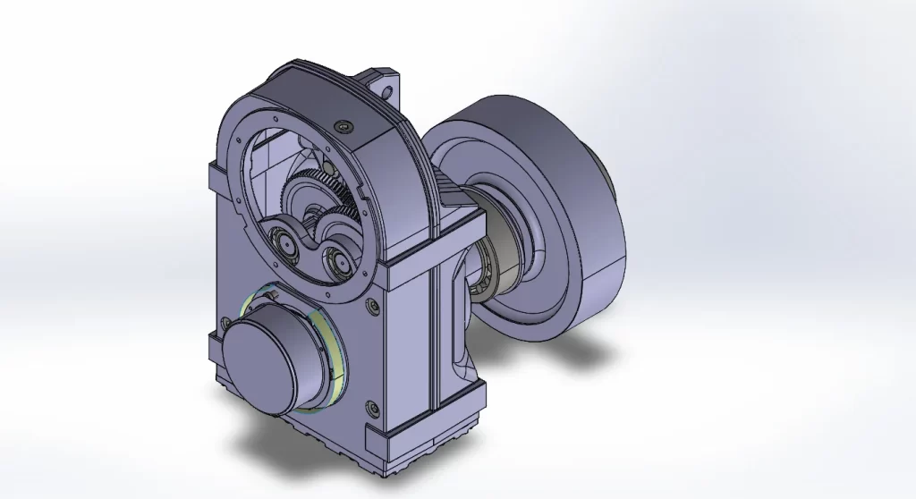
گیربکس شرکت ایرالکو

پروژه مهندسی معکوس گیربکس مربوط به شرکت IRALCO (آلومینیوم سازی ایران)
گیربکس کرین سقفی

پروژه مهندسی معکوس گیربکس کرین سقفی مربوط به شرکت SALCO (آلومینیوم جنوب ایران)
بلوک سیلندر و سرسیلندر موتور لوکوموتیو RK215

مهندسی معکوس مجموعه بلوک سیلندر و سرسیلندر لوکوموتیو RK215 برای اولین بار در کشور مختص مجموعه دیزل سنگین ایران که این موتور 16 سیلندر خورجینی به ابعاد 1320x1300x2960 میلیمتر پس از اسکن ۳ بعدی توسط دستگاه GOM با دقت 0.02 میلیمتر در هر متر به طور کامل فوتوگرامتری و اسکن ۳ بعدی گردیده و پس […]
ریومپ ماشین ریخته گری

اجرای ماشین ریخته گری شماره ی 1 مجتمع فولاد مبارکه اصفهان از پایه و بنیاد به دلیل فرسودگی و مستامل شدن تجهیزات و بهبود بهره وری و افزایش کمی و کیفی محصول خروجی ماشین و همچنین بازنگری کلی ماشین بر اساس database های موجود و مدلسازی سه بعدی کامل ماشین و نهایتا تهیه اناد و […]
سروو موتورهای نیروگاه برق آبی سد دز

مهندسی معکوس مجموعه کامل سروو موتور های شماره ی 1 و 2 مربوط به واحد نیروگاهی سد دز اندیمشک زیر نظر شرکت آب وبرق منطقه ای خوزستان. که این مجموعه ها پس از اسکن سه بعدی و ابعاد برداری توسط دستگاه CMM بازویی فارو و استخراجتلرانس های ابعادی و هندسی و تحلیل تلرانس مجموعه و […]